Table of Contents
Solve a challenge
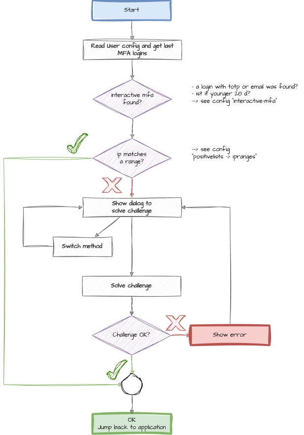
When the mfa client of an application after the api request needs to solve a challenge, then it redirects a user to the mfa server.
The image shows the process to solve a challenge on the server.

When the mfa client of an application after the api request needs to solve a challenge, then it redirects a user to the mfa server.
The image shows the process to solve a challenge on the server.
